
気分屋なネコの日常


経営情報実習サイト


このワードクラウドは、2019年の日本外交青書に基づいており、日本外交の重点分野を視覚的に示しています。「経済」「社会」「国際」などの語が目立つことから、当時の日本外交が経済連携や安全保障、地域協力の強化に力を入れていたことがわかりました。
シーケンス図

解説:レストランで店員さんとのやりとりをシーケンス図にした。
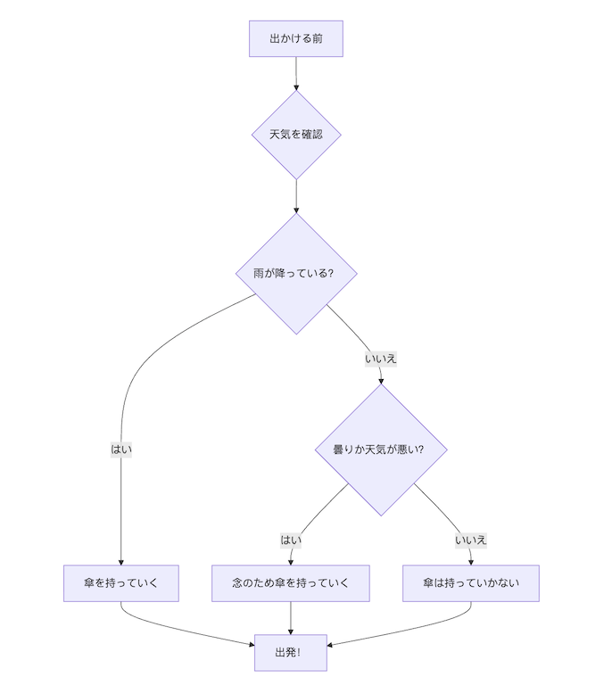
フローチャート

解説:出かける前に、傘を持つかどうか迷っているときはどうしよう?意思決定の流れを可視化しています。
問いと立場
「ロボットに課税すべきか」について、私は賛成である。理由は三点ある。第一に、課税により失業者への再教育や社会保障の財源を確保できる点。第二に、企業が自動化の社会的影響を考慮する契機となる点。第三に、課税により自動化の進行を適切に管理し、労働市場の安定を図ることが可能である点である。
はじめに
近年、人工知能(AI)及びロボット技術の進展により、多くの産業において自動化が進行している。企業は効率化を図る一方、労働市場に大きな影響を及ぼすこととなる。2025年のアメリカ合衆国上院報告書によれば、AI及びロボットの導入により、今後10年間で最大1億人の雇用が失われる可能性があるとされる¹。この状況を受け、アメリカの一部政治家は、ロボット課税を提案するに至った。本稿において、ロボット課税の定義、影響及び代替案を考察する。
ロボット課税の定義
ロボット課税とは、企業が人間の労働者をロボットまたはAIに置き換える際に、その代替された労働に相当する税金を課する制度を指す。提案者は、課税により失業者への再教育及び社会保障の財源を確保することを目的としている。上院報告書においては、特にファーストフード業界、小売業及びソフトウェア開発者が、自動化リスクの高い職業として指摘されている。
ロボット課税の影響
肯定的影響
1. 失業対策の財源確保:ロボット課税により得られる税収は、失業者への再教育及び職業訓練に活用可能である。
2. 企業の社会的責任の促進:企業が自動化を推進する際に、社会的影響を考慮する契機となる。
否定的影響
1. イノベーションの抑制:自動化コストの増加により、新技術の導入に慎重となる可能性がある。
2. 国際競争力の低下:他国において同様の課税が導入されない場合、国内企業の競争力が低下するおそれがある。
3. 課税の複雑性:ロボットの定義及び課税基準が曖昧であり、税収の安定性に疑問が残る。
代替案
1. ベーシックインカム(UBI)の導入:AI及びロボットによる生産性向上の利益を市民に分配する制度。
2. 再教育及び職業訓練の強化:労働者が新たな職業に適応できるよう、教育制度を充実させること。
3. 企業の社会的責任を促す政策:自動化に伴う社会的影響を考慮する制度設計を行うこと。
結論
ロボット課税は、労働市場の変化に対応する一手段として有効である。課税により失業者への再教育及び社会保障の財源を確保し、企業の社会的責任を促すことが可能である。加えて、課税は単独で実施するのみでは不十分であり、ベーシックインカムの導入や再教育制度の充実と併せて運用することにより、労働市場の安定及び社会全体の利益を最大化できる。したがって、ロボット課税は導入すべきである。
参考文献
1.New York Post. (2025, October 6). AI could wipe out 100M US jobs over the next decade, Senate committee report. https://nypost.com/2025/10/06/business/ai-could-wipe-out-100m-us-jobs-over-the-next-decade-senate-committee-report/
2.Business Insider. (2025, October 8). Bernie Sanders calls for ‘robot tax’ to protect workers from the impacts of AI. https://www.businessinsider.com/bernie-sanders-robot-tax-ai-worker-report-2025-10
近年、中国政府は人工知能(AI)が国家の競争力を左右する最重要技術として位置づけら れている。2017 年に発表された「新世代人工知能発展計画」では、2030 年までに世界の AI 分野を主導する国家になることを目標として掲げた。この計画に基づき、政府は研究資 金の投入、人材育成、産業応用の推進などを体系的に行っている。人民網によれば、2024 年に中国の AI 産業規模は 7,000 億元を突破し、AI 関連の産業体系がほぼ完成したとされ ている。また、AI 分野の特許出願件数においても世界一となったと報じられている。
一方で、課題も少なくない。第一に、AI 分野の基礎研究や核心技術において、依然として 米国など先進国に依存している点である。第二に、AI 利用に伴う倫理的・社会的問題が指 摘されている。プライバシー侵害への懸念は国内外で議論を呼び、技術発展と人権保護の バランスが求められている。例えば、産経ニュースの指摘により、中国発の AI 技術や生成 AI サービスに対して、各国・地域の政府機関や企業が慎重な姿勢を強めている。職員によ る利用を制限する事例も増えており、データの取り扱いをめぐる国際的な警戒感が一層高 まっている。米国では、航空宇宙局(NASA)や海軍などの公的機関が、職員や軍関係者に 対して中国 AI サービスの利用を控えるよう指示している。イタリア政府は 1 月 30 日に国 内でディープシークの AI サービス利用を制限する方針を示し、台湾当局も翌 31 日、公的 機関職員による使用を禁止する措置を発表した。
AI 技術の発展は「両刃の剣」であり、生活の利便性を向上させる一方で、負の影響も生じ る。例えば、AI を介した世論の検閲や、政治的な理由で他国技術の導入を避けるといった ことは、現段階の AI 発展の阻害要因となっている。
要するに、中国の AI 国力は「量と速度」で世界をリードしつつあるが、「質と倫理」にお いては今後の課題を抱えている。国家主導の集中型モデルがどこまで国際的な信頼を得ら れるかが、今後の鍵となるだろう。AI は単なる技術ではなく、国家の価値観や社会構造を 映す鏡でもある。中国の AI 発展の方向性は、世界のテクノロジー秩序に大きな影響を及ぼ すと考えられる。